

PTC has introduced cloud-native Model-Based Definition (MBD) capability built directly into its Onshape CAD and product data management platform — a development the company says marks a significant step towards fully digital product lifecycles.
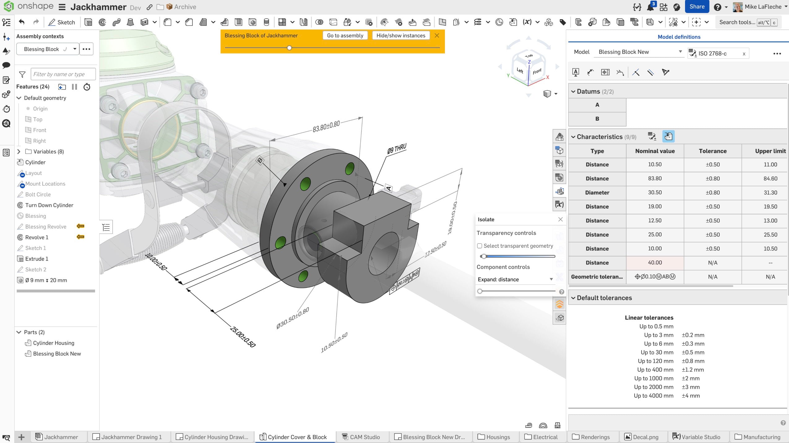
The new functionality allows engineering teams to embed manufacturing information, including geometric dimensioning and tolerancing (GD&T), weld symbols, and datums, directly into the live 3D model at the earliest stages of design. The aim is to eliminate the fragmented approach common in traditional file-based systems, where manufacturing data is spread across drawings, exports, and disconnected files.
Key capabilities include a Smart Inspection Panel that organises all product manufacturing information into a filterable, cross-referenced list; shareable MBD views accessible via browser with no plug-ins required; and downstream-ready data with STEP AP242 export support for tools including PC-DMIS and AS9102.
Built on Amazon Web Services, Onshape ensures all users work from a single, always-up-to-date product definition — reducing errors and accelerating design-to-production workflows.
Early adopter Aura Aero, an aircraft manufacturer operating under strict regulatory oversight, reports that embedding certification and manufacturing requirements inside the model is already cutting rework and reducing review cycles.















